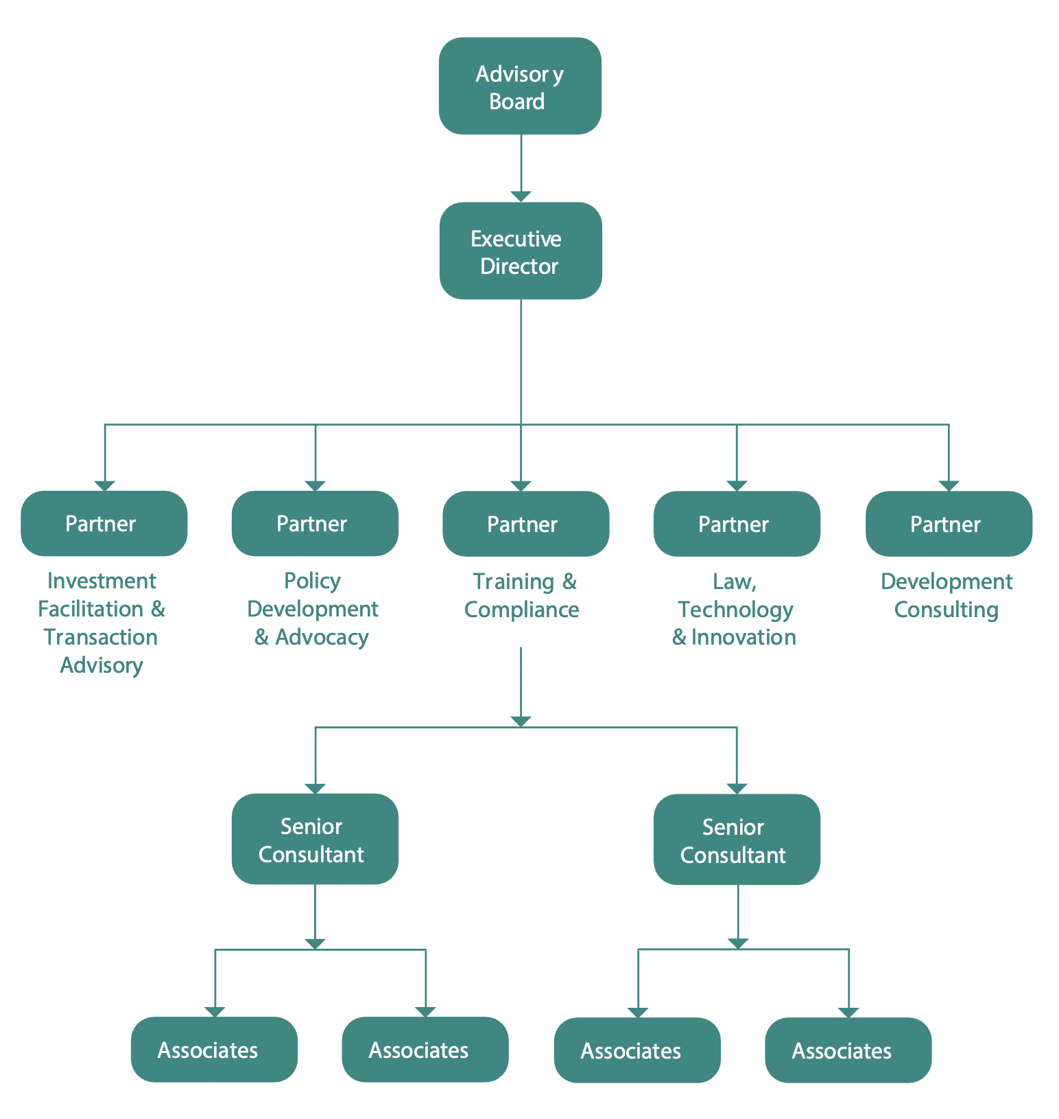
Our Corporate Structure

Frequently Asked Questions
AfriTrade is a consultancy firm established in 2011, specializing in trade and investment advisory across East Africa. We empower businesses and investors by providing tailored solutions that combine local expertise with global perspective.
At AfriTrade, we deliver a comprehensive range of services tailored to help businesses and investors thrive in East Africa. From business and transaction advisory to capacity building and development consulting, we support clients through every stage — including training & compliance, investment facilitation, and navigating legal and regulatory frameworks. Our solutions are designed to strengthen operations, guide successful deals, and ensure sustainable growth with confidence and compliance.
Our clients include governments, private investors, development partners, multinational corporations, SMEs, and NGOs. We serve diverse sectors including mining, energy, agriculture, finance, and infrastructure.
We help clients navigate East Africa’s complex markets by offering research, compliance guidance, permit acquisition, partnership facilitation, and post-investment support to ensure sustainable growth.
Our client-first approach, deep local knowledge, and international perspective set us apart. We tailor every solution, ensure regulatory compliance, and support clients at every stage of investment.
Our team of seasoned consultants brings decades of combined experience in law, governance, finance, business strategy, sustainability, and organizational development. Each member offers proven expertise and a strong track record.
